NQ Futures Playbook: Trigger 26,018.75, Pivot 25,955, Guardrail 25,767.5 (10/31/2025)
A hedge fund desk brief to the inner circle with predictions for daily pivot times over the lunch hour
Technical Analysis contained in this post was performed manually by Andrew Jodice of Markets, Liberty, & Discipline. He’s studied and blends Al Brooks’ theory, Richard D. Wyckoff’s theory, and Charles H. Dow’s theory to conduct his analysis, and implements Al Brooks’ strategy to execute trades.
This Section of the Article is for Free Subscribers.
Executive summary

Bias starts neutral with a slight positive tilt while the United States Dollar Index stays below roughly 100.50 and the equity volatility gauge remains below 18. [Theory]
Momentum becomes active above 26,018.75 after a fifteen-minute close and successful retest. [Fact][Theory]
Balance favors two-way trading between 26,018.75 and 25,955. Control shifts to sellers if the market accepts below 25,955 with volume and negative cumulative delta. [Theory]
Desk note:
Use the triggers and invalidations verbatim. Adjust directional bias in real time with DXY, VINMO, ZB-Treasury Bonds, and XAU-Gold. [Theory]
Review of Yesterday’s Call & Improvements
We build directly on NQ Futures Playbook: Trigger 26,018.75, Pivot 25,955, Guardrail 25,767.5 (10/30/2025). The same governance levels remain in force.
Concrete improvements applied today:
Require a fifteen-minute close for breakouts and breakdowns, then trade the retest. [Theory]
Throttle long size if DXY rises through 100.00. [Theory]
Pause new longs if VINMO jumps above 18. [Theory]
Key levels
Session trigger: 26,018.75. [Fact]
Four-hour VWAP: 25,992.92. VWAP is the average price weighted by volume over the four-hour window. [Fact]
Fifteen-minute AAVP developing POC: 25,954.70. POC is the price with the most traded volume in that profile. [Fact]
Micro prints: 25,967 and 25,962.75. These are recent stall points. [Fact]
Trend guardrail (four-hour EMA/ZL blend): 25,767.50. Treat as last support before trend may flip. [Fact]
Downside shelves: 25,592, 25,341, 25,323, 25,062. Layered prior balance zones. [Fact]
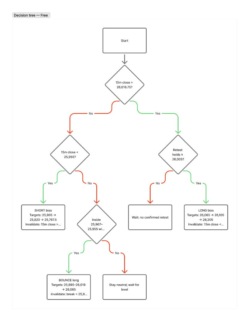
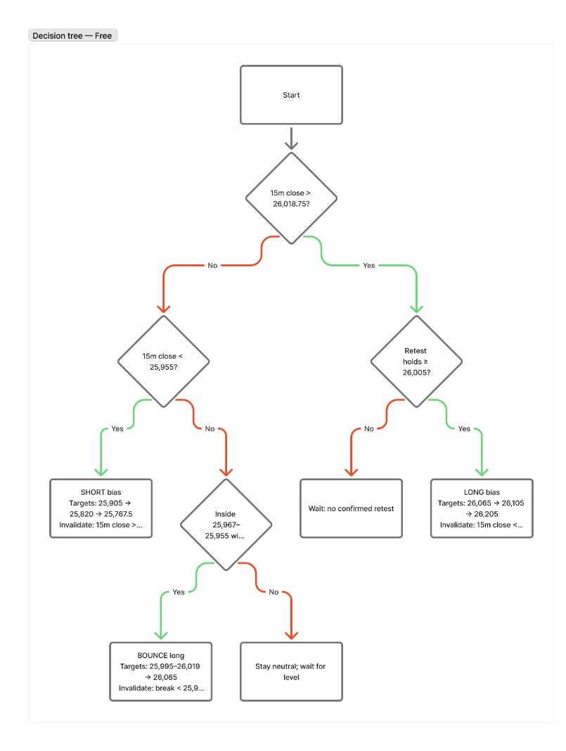
Decision tree for NASDAQ Futures (Free)
If a fifteen-minute bar closes above 26,018.75 and a quick retest holds at or above 26,005, consider a long toward 26,065, then 26,105, then 26,205. Invalidate on a fifteen-minute close back below 25,955. [Theory]
If price trades into 25,967–25,955 and momentum turns up, consider a bounce toward 25,995–26,019, with a stretch objective at 26,065. Invalidate on a decisive break below 25,945. [Theory]
If a fifteen-minute bar closes below 25,955, consider a short toward 25,905, then 25,820, then 25,767.5. Invalidate on a fifteen-minute close back above 25,985. [Theory]





