NQ FUTURES: Trigger 25,883.20, Pivot 25,741.80, Guardrail 25,483.40 (11/06/2025)
A memo from the desk of a hedge fund manager to his team on the trading floor outlining todays Mechanical Playbook.
Technical Analysis contained in this post was performed manually by Andrew Jodice of Markets, Liberty, & Discipline. He’s studied and blends Al Brooks’ theory, Richard D. Wyckoff’s theory, and Charles H. Dow’s theory to conduct his analysis, and implements Al Brooks’ strategy to execute trades.
This Section of the Article is for Free Subscribers.
Executive Summary

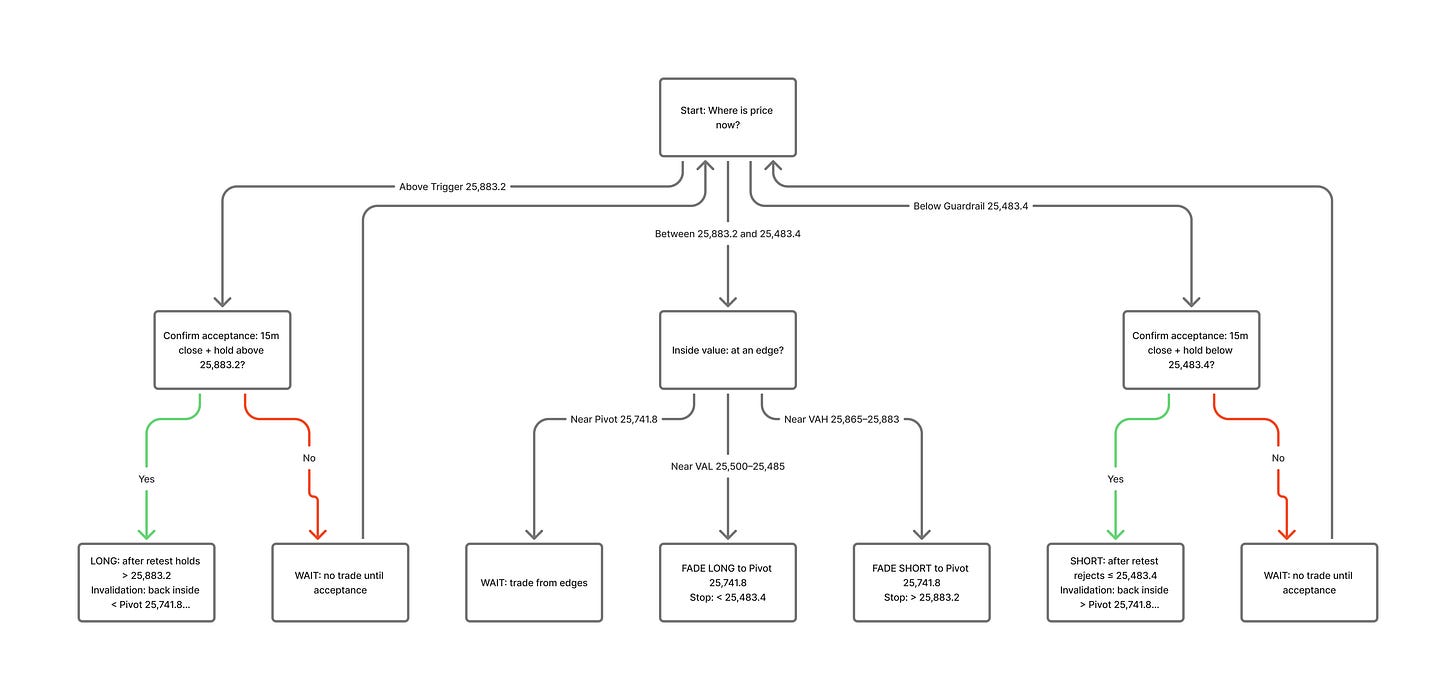
Today’s operating map uses the auto-anchored volume profile on the fifteen-minute chart. The value-area high at 25,883.2 is the practical trigger, the point of control at 25,741.8 is the pivot, and the value-area low at 25,483.4 is the guardrail. [Fact]
With the United States Dollar Index below 100.50 and volatility under 18, the cross-asset backdrop supports risk-on behavior, but money-flow is mixed across timeframes. That mix argues for mean-reversion inside value and breakout confirmation only on acceptance beyond value. [Fact+Theory]
A fifteen-minute close and quick retest that holds above 25,883.2 opens continuation higher; loss and acceptance below 25,483.4 favors continuation lower. [Theory]
Desk Note: use the triggers and invalidations verbatim, and adjust directional bias in real time with the DXY, VINMO, ZB-T-Bonds, and XAU.
Review of Yesterday’s Call & Improvements
We continue from NQ FUTURES: Trigger 25,565.00, Pivot 25,519.50, Guardrail 25,408.00 (11/05/2025), which framed a session playbook around value-area levels on the five-minute view. The improvement today is a cleaner anchoring on the fifteen-minute auto-anchored volume profile with updated levels: trigger 25,883.2, pivot 25,741.8, guardrail 25,483.4. [Fact]
We also enforce a simple confirmation rule: trade breakouts only when the fast volume-weighted moving averages lead their simple-moving-average counterparts and the simple-moving-average cross confirms within three candles on the pane’s timeframe. [Fact: rule clarification]
Key Levels / Takeaways
Value-Area High (VAH): 25,883.2 → Session trigger. [Fact]
Point of Control (POC): 25,741.8 → Session pivot. [Fact]
Value-Area Low (VAL): 25,483.4 → Session guardrail. [Fact]
Takeaways
Mapping VAH/POC/VAL to trigger/pivot/guardrail turns the profile into a mechanical roadmap for the session. [Theory]
Money-flow is mixed: the ninety-minute Chaikin Money Flow reads about +0.31 while the fifteen-minute reads about −0.32. Fade edges by default until price accepts beyond value. [Fact+Theory]
Confirm breakouts only when the fast volume-weighted moving averages are above their simple-moving-average twins and the simple-moving-average cross follows within three candles. [Fact: rule]
Decision Tree ( Free )
If a fifteen-minute bar closes above 25,883.2 and a quick retest holds at or above 25,883.2, consider a long for continuation. Invalidate on a fifteen-minute close back below 25,741.8. [Theory]
If price trades down to 25,741.8 and turns up on the retest, consider a bounce back toward 25,883.2. Invalidate on decisive loss of 25,741.8 that accepts back into the lower half of value. [Theory]
If a fifteen-minute bar closes below 25,483.4 and holds, consider a short for continuation. Invalidate on a fifteen-minute close back above 25,741.8. [Theory]
If price probes 25,483.4 and stalls, consider a tactical bounce toward 25,741.8. Invalidate on a decisive break below 25,483.4. [Theory]





