NQ Futures Playbook: Trigger 26,018.75, Pivot 25,955, Guardrail 25,767.5 (11/03/2025)
A hedge fund desk brief to the inner circle
Technical Analysis contained in this post was performed manually by Andrew Jodice of Markets, Liberty, & Discipline. He’s studied and blends Al Brooks’ theory, Richard D. Wyckoff’s theory, and Charles H. Dow’s theory to conduct his analysis, and implements Al Brooks’ strategy to execute trades.
This Section of the Article is for Free Subscribers.
Executive summary

Bias begins neutral with a slight positive tilt while the United States Dollar Index stays below 100.50 and the volatility monitor remains below 18. Price is boxed by value-area low at 26,058.50 and value-area high at 26,163.50. The session volume-weighted average price sits near 26,121.
A decisive fifteen-minute close and successful retest above 26,163.50 opens the path to the upper VWAP bands. Acceptance below 26,084, then 26,073, and then below 26,058.50 shifts control to sellers toward 26,015.50, 26,004.00, and the lower band region near 25,977.
Desk note:
Use the triggers and invalidations verbatim. Adjust directional bias in real time with DXY, VINMO, T-Bond futures, and Gold.
Review of Yesterday’s Call & Improvements
We build on NQ Futures Playbook: Trigger 26,018.75, Pivot 25,955, Guardrail 25,767.5 (11/03/2025). Two upgrades today:
Promote 26,163.50, the value-area high, to the primary momentum gate because value migrated higher.
Tie continuation risk and invalidations to the AAVP point of control at 26,144.50 and the session VWAP at 26,121.17 to keep risk proportional to intraday volatility.
Key levels
Pulled directly from the charts provided by Markets, Liberty, & Discipline.
AAVP value-area high (VAH): 26,163.50
AAVP point of control (POC): 26,144.50
AAVP value-area low (VAL): 26,058.50
VRVP developing POC: 26,089.25
VWAP (session): 26,121.17 (auxiliary read 26,119.66)
EMA (fifteen-minute label): 26,129.77
ZLMA (lag-2 on fifteen-minute): 26,041.40
VWAP upper bands: UB1 26,169.33 / 26,155.21, UB2 26,202.60 / 26,217.48 / 26,254.50, UB3 26,261.85 / 26,265.63
VWAP lower bands: LB1 26,084.12 / 26,073.02, LB2 26,042.87 / 26,036.72, LB3 25,976.72 / 25,977.48
Weekly shelf / low prints on pane: 26,004.00; intraday low print 26,015.50
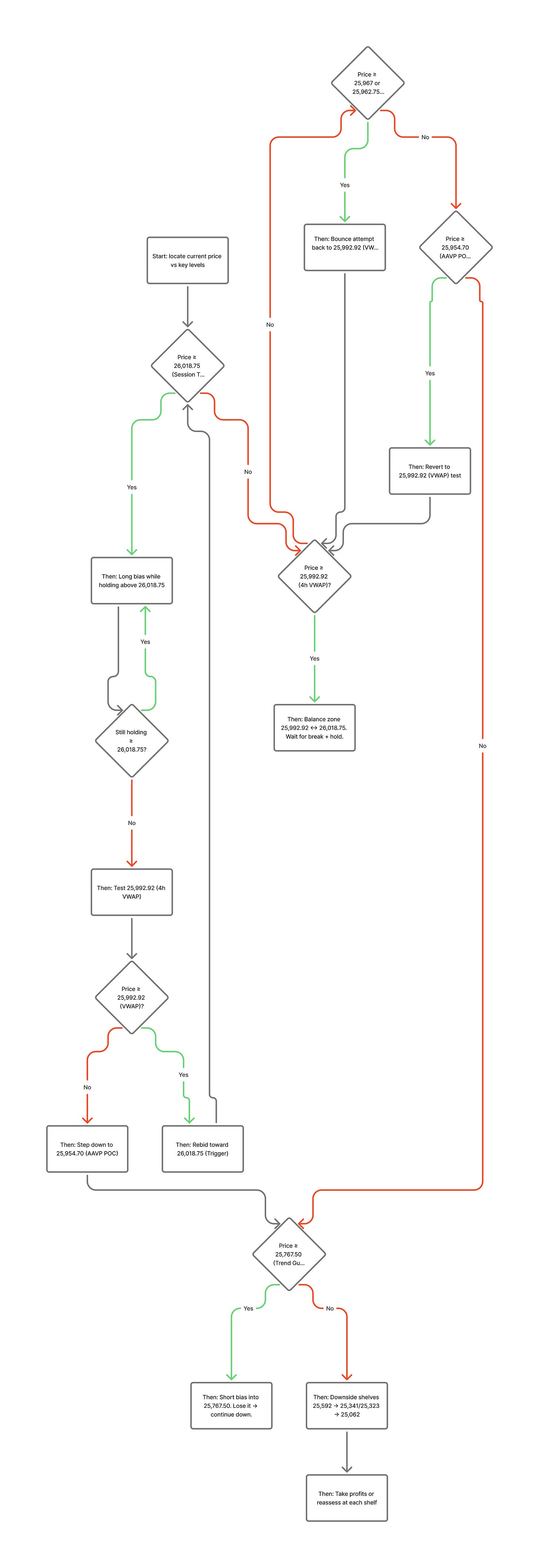
Prior session trigger (carry-forward): 26,018.75
Decision tree for NASDAQ Futures(Free)
Only the Key levels are used in this Decision Tree.
If a fifteen-minute bar closes above 26,163.50 (VAH) and a quick retest holds at or above 26,144.50 (POC), consider a long for continuation toward 26,169, then 26,202–26,217, then 26,254–26,266. Invalidate on a fifteen-minute close back below 26,144.50.
If price pulls into the 26,121–26,120 VWAP zone and forms a higher low above 26,089–26,090 around the VRVP POC 26,089.25, consider a rotation long back toward 26,144.50, then 26,163.50. Invalidate on decisive acceptance below 26,089.
If a fifteen-minute bar closes below 26,084, then 26,073, and then below 26,058.50 (VAL), consider a short toward 26,042.9, 26,015.5, 26,004.0, with stretch to ~25,977. Invalidate on a fifteen-minute close back above 26,089–26,097.
If price tests 26,202–26,217 or 26,254–26,266 and rejects with a clear failure, consider a fade back to 26,163.5, then 26,144.5, then 26,121. Invalidate on acceptance above 26,226 for the first zone or above 26,270 for the upper zone.





