NQ Futures Playbook — 25,597.25 trigger, 25,955 pivot, 25,480.00 guardrail (11/10/25)
A hedge fund desk brief to their inner circle
Technical Analysis contained in this post was performed manually by Andrew Jodice of Markets, Liberty, & Discipline. He’s studied and blends Al Brooks’ theory, Richard D. Wyckoff’s theory, and Charles H. Dow’s theory to conduct his analysis, and implements Al Brooks’ strategy to execute trades.
This section is for free subscribers
Executive summary

NASDAQ 8-hour chart with Anchored Volume-Weighted Average Prices, multi-timeframe Relative Strength Index, multi-timeframe Stochastic Relative Strength Index, Moving Average Convergence Divergence, Zero-Lag Exponential Moving Averages, Volume-Weighted Moving Average, Simple Moving Average, Cumulative Volume Delta, composite Relative Strength Index, Relative Strength Index with Zero-Lag Moving Average, Auto-Anchored Volume Profiles, Woodies Commodity Channel Index, Money Flow Index, and On-Balance Volume.
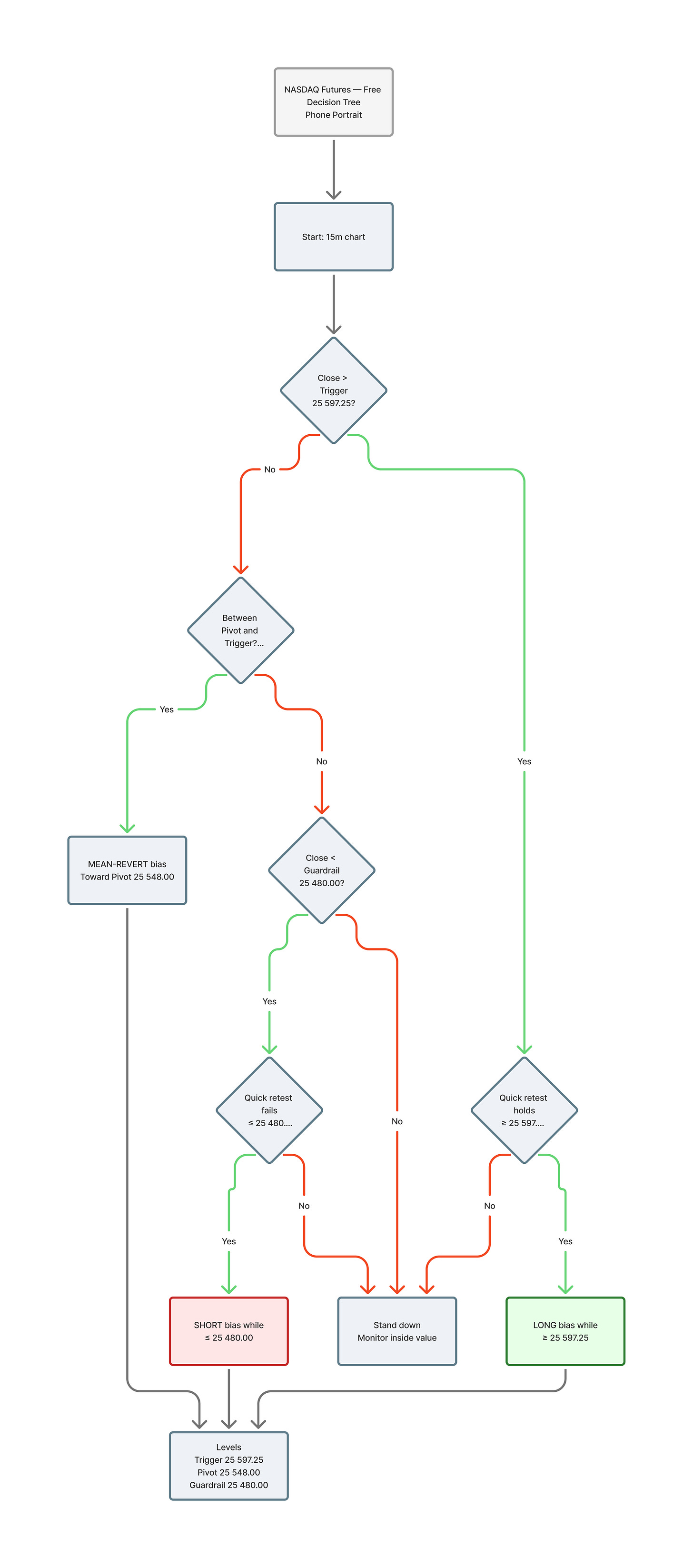
Today’s operating map is built from the fifteen-minute auto-anchored volume profile. The value-area high functions as the practical trigger, the point of control functions as the pivot, and the value-area low functions as the guardrail. For this session these translate to: Trigger 25 597.25, Pivot 25 548.00, Guardrail 25 480.00. [Fact]
Desk note:
Use the trigger and invalidation levels verbatim. Adjust directional bias in real time using DXY, VINMO, Treasury-bond futures, and gold. [Fact]
Review of Yesterday’s Call & Improvements
We continue from “NQ FUTURES: Trigger 25,519.00, Pivot 25,099.00, Guardrail 24,959.00 (11/07/2025)”, which framed the session around fifteen-minute value bands and required confirmation to trade beyond value. [Fact]
Outcome audit framework. Without a timestamped trade log here, we avoid attributing fills that we cannot verify. Instead we grade the framework: the prior post specified (1) acceptance beyond the value-area high for upside continuation, (2) acceptance below the value-area low for downside continuation, and (3) mean-reversion inside value by default. These rules remain sound. [Fact]
Process improvements for next week:
Make confirmation stricter at the edges: demand that the fast Volume-Weighted Moving Average is above its same-length Simple Moving Average and that a same-length Simple Moving Average cross follows within three candles on the active timeframe before treating a breakout as valid. [Theory]
Gate risk with money-flow: require Chaikin Money Flow to exit the ±0.05 noise band in the trade direction, with +0.10 or −0.10 treated as confirmation. [Theory]
Scale position size to the one-hour Average True Range and reduce size whenever VINMO rises or DXY firms. [Theory]
Log retest quality: record whether the first retest after break holds, fails, or chops. Use this to tune the stop distance and add-on logic. [Theory]
Key levels
Trigger (value-area high): 25 597.25. [Fact]
Pivot (point of control): 25 548.00. [Fact]
Guardrail (value-area low): 25 480.00. [Fact]
Takeaway: mapping value-area high, point of control, and value-area low to trigger, pivot, and guardrail converts the profile into a mechanical roadmap for intraday decisions. [Theory]
Decision tree for NASDAQ Futures(Free)
If a fifteen-minute bar closes above $25,597.25 and a quick retest holds at or above $25,597.25, consider a long for continuation toward $25,672, then 25 740, then 25 893. Invalidate on a fifteen-minute close back below 25 548.00. [Theory]
If price trades into $25,548.00 – $25,597.25 and momentum turns up on the retest, consider a bounce toward $25,597.25, with a stretch objective at $25,740. Invalidate on decisive loss of $25,548.00. [Theory]
If a fifteen-minute bar closes below $25,480.00 and a quick retest fails at or below $25,480.00, consider a short toward $25,344.00 then $25,270.00, then $25,160.0 Invalidate on a fifteen-minute close back above $25,597.25. [Theory]







